近日,广西多地警方发布《关于敦促“两卡”违法犯罪人员自首的通告》以及《敦促赴缅北、阿联酋、金三角、柬埔寨地区涉赌诈人员劝返投案的通告》,决定对以下人员进行通报,敦促他们尽快投案自首,争取从宽处理。
非法买卖银行卡,寸步难行!
出租、出借、出售银行卡涉嫌违法犯罪,最高可判处3年以下有期徒刑。买卖、出借银行卡严重违反我国相关法律法规,将会被依法惩处。非法买卖银行卡会受到金融惩戒,让您寸步难行。
直白点讲:一旦受到金融惩戒,5年内,不管是您的网银、手机银行等银行业务线上渠道,还是微信、支付宝、云闪付等移动支付功能将全部关闭,您已经习以为常的线上购物、外卖点餐、叫车服务等便捷生活方式将全部受限。
滞留缅北人员及直系三代亲属在入团、入党、参军、考录公务员、考聘事业单位工作人员、就业等函询调查时,政治审查依法依规严格把关,原则上不予通过。
贺州警方:
敦促这156人投案自首!
《关于敦促“两卡”违法犯罪人员自首的通告》以及《敦促赴缅北、阿联酋、金三角、柬埔寨地区涉赌诈人员劝返投案的通告》,贺州警方决定对以下人员进行通报,敦促他们尽快投案自首,争取从宽处理!

156名贺州籍非法滞留
金三角、柬埔寨、阿联酋、缅北地区
人员基本信息
贺州市公安局八步分局非法滞留金三角、柬埔寨、阿联酋、缅北地区人员基本信息

贺州市公安局平桂分局非法滞留金三角、柬埔寨、阿联酋、缅北地区人员基本信息

钟山县公安局非法滞留金三角、柬埔寨、阿联酋、缅北地区人员基本信息

富川县公安局非法滞留金三角、柬埔寨、阿联酋、缅北地区人员基本信息

昭平县公安局非法滞留金三角、柬埔寨、阿联酋、缅北地区人员基本信息

百色警方:
敦促这75人投案自首
百色市公安局右江分局关于敦促赴阿联酋、金三角、柬埔寨以及缅北地区百色右江区籍涉赌诈人员劝返投案的通告
百色市公安局右江分局关于
敦促赴阿联酋、金三角、柬埔寨
以及缅北地区百色右江区籍涉赌诈
人员劝返投案的通告
为坚决贯彻落实党中央、国务院的决策部署,严厉打击治理电信网络诈骗犯罪,整治跨境违法犯罪活动,切实保护人民群众生命财产安全,维护社会大局稳定,根据《中华人民共和国刑法》《中华人民共和国刑事诉讼法》《中华人民共和国治安管理处罚法》《中华人民共和国出境入境管理法》《反电信网络诈骗法》等相关法律规定,现对百色市右江区籍在阿联酋、金三角、柬埔寨以及缅北地区从事违法犯罪活动、非法出境人员以及目前仍滞留在阿联酋、金三角、柬埔寨以及缅北地区的其他百色市右江区籍人员实行集中劝返。
一、百色市右江区籍涉赌诈赴阿联酋、金三角、柬埔寨以及缅北地区人员家属自本通告发布之日起,应主动配合公安机关及时联系赴柬缅人员尽快回国接受调查。
二、百色市右江区籍涉赌诈赴阿联酋、金三角、柬埔寨以及缅北地区人员务必于2023年2月28日前主动入境回国,回国前需提前7天通过电话或亲属向乡镇社区、户籍地公安机关、户籍地派出所联系报备,并通过正规渠道回国。
三、百色市右江区籍涉赌诈赴阿联酋、金三角、柬埔寨以及缅北地区人员回国后应尽快到户籍地公安机关投案自首。如实供述自己违法犯罪行为的,可以依法从轻或者减轻处罚;情节较轻的,可以依法免于处罚。拒不入境回国投案自首的,公安机关将依法严惩。
四、百色市右江区籍涉赌诈赴阿联酋、金三角、柬埔寨以及缅北地区人员要充分认清阿联酋、金三角、柬埔寨以及缅北地区社会治安严峻复杂的形势,滞留人员极易沦为网络赌博、电信诈骗等违法犯罪的“帮凶”,更有可能成为绑架、贩卖人口、非法拘禁、强迫劳役、强迫卖淫等不法侵害的直接受害者,生命财产安全无法得到保障。右江公安提醒百色市右江区籍涉赌诈赴阿联酋、金三角、柬埔寨以及缅北地区人员密切关注当地社会治安状况,加强自我安全保护,主动通过正规渠道入境回国。如遇紧急情况,应及时报警并与驻当地大使馆联系寻求帮助。
五、百色市右江区籍涉赌诈赴阿联酋、金三角、柬埔寨以及缅北地区人员有检举、揭发他人犯罪行为,经查证属实的,以及提供重要线索,从而得以侦破其他案件;或者有积极协助公安机关抓获其他在逃人员等立功表现的,可以依法从轻或者减轻处罚。
六、任何单位、组织和个人不得为滞留阿联酋、金三角、柬埔寨以及缅北违法犯罪人员提供隐蔽处所、财物、交通工具或为其通风报信、作假证明包庇,以及提供其他便利条件帮助其逃匿,构成犯罪的,将依法追究刑事责任。
七、欢迎广大人民群众踊跃举报,提供在阿联酋、金三角、柬埔寨以及缅北地区百色市右江区籍违法犯罪人员线索,公安机关将对举报人身份信息予以保密。
八、对于非法滞留东南亚其他国家、地区的百色市右江区籍人员的劝返工作,参照上述政策执行。
九、本通告最终解释权由百色市公安局右江分局刑事侦查大队负责解释。
特此通告。
联系人:右江分局刑事侦查大队 黄警官
电话号码:19877609900
值班电话:18907765330
百色市公安局右江分局
2023年2月13日
附:18名百色市右江籍拒不回国、失联滞留阿联酋、金三角、柬埔寨以及缅北地区人员名单

德保县公安局关于敦促滞留柬埔寨、缅北地区德保籍涉赌诈人员劝返投案的通告
关于敦促滞留 柬埔寨、缅北 地区
德保 籍涉赌诈人员劝返投案的通告
为坚决贯彻落实党中央、国务院的决策部署,严厉打击治理电信网络诈骗犯罪,整治跨境违法犯罪活动,切实保护人民群众生命财产安全,维护社会大局稳定,根据《中华人民共和国刑法》、《中华人民共和国刑事诉讼法》、《中华人民共和国治安管理处罚法》、《中华人民共和国出境入境管理法》、《反电信网络诈骗法》等相关法律规定,现对德保籍在缅北、柬埔寨地区从事违法犯罪活动、非法出境人员以及目前仍滞留在缅北、柬埔寨地区的德保籍人员(以下统称为德保籍境外涉赌诈人员) 实行集中劝返。
一、德保籍境外涉赌诈人员家属自本通告发布之日起,应主动配合公安机关及时联系德保籍境外涉赌诈人员,尽快回国接受调查。
二、德保籍境外涉赌诈人员务必于2023年3月30日前主动入境回国,回国前需提前7天通过电话、邮箱或亲属向乡镇社区、户籍地公安机关、户籍地派出所联系报备。
三、德保籍境外涉赌诈人员回国后应尽快到户籍地公安机关投案自首。如实供述自己违法犯罪行为的,可以依法从轻或者减轻处罚;情节较轻的,可以依法免于处罚。拒不入境回国投案自首的,公安机关将依法严惩。
四、德保籍境外涉赌诈人员要充分认清柬埔寨、缅北地区社会治安的形势严峻复杂,滞留人员极易沦为网络赌博、电信诈骗等违法犯罪的“帮凶”,更有可能成为绑架、贩卖人口、非法拘禁、强迫劳役、强迫卖淫等不法侵害的直接受害者,生命财产安全无法得到保障。德保公安提醒德保籍境外涉赌诈人员密切关注当地社会治安状况,加强自我安全保护,主动入境回国。如遇紧急情况,应及时报警并与驻当地大使馆联系寻求帮助。
五、德保籍境外涉赌诈人员有检举、揭发他人犯罪行为,经查证属实的,以及提供重要线索,从而得以侦破其他案件;或者有积极协助公安机关抓获其他在逃人员等立功表现的,可以依法从轻或者减轻处罚。
六、任何单位、组织和个人不得为滞留柬埔寨、阿联酋、金三角以及缅北人员提供隐蔽处所、财物、交通工具或为其通风报信、作假证明包庇,以及提供其他便利条件帮助其逃匿,构成犯罪的,将依法追究刑事责任。
七、欢迎广大人民群众踊跃举报,提供在柬埔寨、阿联酋、金三角以及缅北地区德保籍人员线索,公安机关将对举报人身份信息予以保密。
八、对于非法滞留东南亚其他国家、地区的德保籍人员的劝返工作,参照上述政策执行。
特此通告
联系方式:0776-3806110、110
刑事侦查大队:黄警官17878610367
林警官 18897610876
附:德保籍拒不回国、失联的滞留柬埔寨以及缅北人员名单16人
德保县公安局
2023年2月11日
附:德保籍拒不回国、失联的滞留柬埔寨以及缅北人员名单16人
▽

黄莉清
4526252003XXXX1485
广西德保县那甲乡峒干村上干屯119号

农定广
4526251987XXXX0331
广西德保县城关镇云梯村百叫屯35号

覃恩堂
4526251995XXXX387X
广西德保县东凌镇东凌村光外屯11号

黄兰票
4526251980XXXX416X
广西德保县东凌乡多脉村文肥屯10号

林绍杰
4526251999XXXX1479
广西德保县足荣镇泗营村坡那屯74号

农建钊
4526251976XXXX2018
广西德保县荣华乡那林村平蚕屯54号
农元伟
4526252000XXXX2577
广西德保县龙光乡把酬村上平洋屯12号
罗安科
4526251999XXXX175X
广西德保县隆桑镇下布村北站屯38号
黄美戏
4526251997XXXX0604
广西德保县都安乡南益村德典屯32号
黄瑞梓
4510241998XXXX2839
广西德保县龙光乡那印村洪汤屯76号
黄仕旺
4526251990XXXX0313
广西德保县城关镇云梯村巴更屯21号
黄焕洲
4526251994XXXX3350
广西德保县敬德镇多敬村隘南屯7号
陆力
4526251988XXXX1750
广西德保县隆桑镇下布村下布屯42号
钟立恩
4526251982XXXX2295
广西德保县燕峒乡多龙村多龙屯45号
农慧敏
4526251994XXXX4407
广西德保县马隘镇多宋村多宋屯70号
梁庆英
4526251982XXXX118X
广西德保县那甲乡艾屯村陇莲屯20号
凌云县公安局关于敦促赴金三角及缅北地区凌云籍涉赌诈人员劝返投案的通告
凌云县公安局关于
敦促赴金三角及缅北地区凌云籍涉赌诈人员劝返投案的通告
为坚决贯彻落实党中央、国务院的决策部署,严厉打击治理电信网络诈骗犯罪,整治跨境违法犯罪活动,切实保护人民群众生命财产安全,维护社会大局稳定,根据《中华人民共和国刑法》《中华人民共和国刑事诉讼法》《中华人民共和国治安管理处罚法》《中华人民共和国出境入境管理法》《反电信网络诈骗法》等相关法律规定,现对凌云籍在金三角以及缅北地区从事违法犯罪活动、非法出境人员以及目前仍滞留在金三角以及缅北地区的其他凌云籍人员实行集中劝返。
一、凌云籍涉赌诈赴金三角以及缅北地区人员家属自本通告发布之日起,应主动配合公安机关及时联系赴境外人员尽快回国接受调查。
二、凌云籍涉赌诈赴金三角以及缅北地区人员务必于2023年2月28日前主动入境回国,回国前需提前7天通过电话或亲属向乡镇社区、户籍地公安机关、户籍地派出所联系报备,并通过正规渠道回国。
三、凌云籍涉赌诈赴金三角以及缅北地区人员回国后应尽快到户籍地公安机关投案自首。如实供述自己违法犯罪行为的,可以依法从轻或者减轻处罚;情节较轻的,可以依法免于处罚。拒不入境回国投案自首的,公安机关将依法严惩。
四、凌云籍涉赌诈赴金三角以及缅北地区人员要充分认清金三角以及缅北地区社会治安严峻复杂的形势,滞留人员极易沦为网络赌博、电信诈骗等违法犯罪的“帮凶”,更有可能成为绑架、贩卖人口、非法拘禁、强迫劳役、强迫卖淫等不法侵害的直接受害者,生命财产安全无法得到保障。凌云公安提醒凌云籍涉赌诈赴金三角以及缅北地区人员密切关注当地社会治安状况,加强自我安全保护,主动通过正规渠道入境回国。如遇紧急情况,应及时报警并与驻当地大使馆联系寻求帮助。
五、凌云籍涉赌诈赴金三角以及缅北地区人员有检举、揭发他人犯罪行为,经查证属实的,以及提供重要线索,从而得以侦破其他案件;或者有积极协助公安机关抓获其他在逃人员等立功表现的,可以依法从轻或者减轻处罚。
六、任何单位、组织和个人不得为滞留阿联酋、金三角、柬埔寨以及缅北违法犯罪人员提供隐蔽处所、财物、交通工具或为其通风报信、作假证明包庇,以及提供其他便利条件帮助其逃匿,构成犯罪的,将依法追究刑事责任。
七、欢迎广大人民群众踊跃举报,提供在阿联酋、金三角、柬埔寨以及缅北地区凌云籍违法犯罪人员线索,公安机关将对举报人身份信息予以保密。
八、对于非法滞留东南亚其他国家、地区的凌云籍人员的劝返工作,参照上述政策执行。
九、本通告最终解释权由凌云县公安局刑事侦查大队负责解释。
特此通告。
联系人:凌云县公安局刑侦大队
王警官 13677765577
吴警官 13481682047
凌云县公安局
2023年2月14日
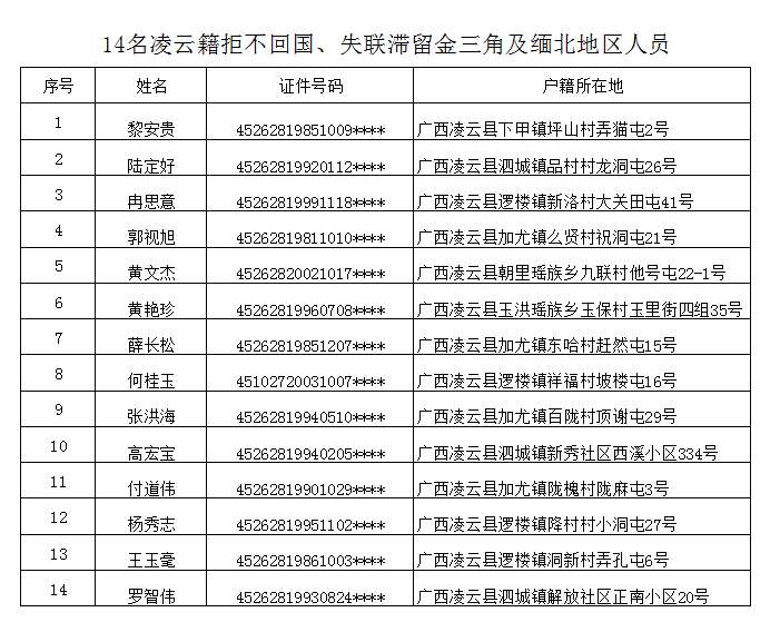
附:14名凌云籍拒不回国、失联滞留金三角及缅北地区人员名单

那坡县公安局关于敦促滞留柬埔寨、缅北地区那坡籍涉赌诈人员劝返投案的通告
关于敦促滞留柬埔寨、缅北地区
那坡籍涉赌诈人员劝返投案的通告
为坚决贯彻落实党中央、国务院的决策部署,严厉打击治理电信网络诈骗犯罪,整治跨境违法犯罪活动,切实保护人民群众生命财产安全,维护社会大局稳定,根据《中华人民共和国刑法》《中华人民共和国刑事诉讼法》《中华人民共和国治安管理处罚法》《中华人民共和国出境入境管理法》《反电信网络诈骗法》等相关法律规定,现对那坡籍在缅北、柬埔寨地区从事违法犯罪活动、非法出境人员以及目前仍滞留在缅北、柬埔寨地区的那坡籍人员(以下统称为那坡籍境外涉赌诈人员) 实行集中劝返。
一、那坡籍境外涉赌诈人员家属自本通告发布之日起,应主动配合公安机关及时联系那坡籍境外涉赌诈人员,尽快回国接受调查。
二、那坡籍境外涉赌诈人员务必于2023年3月30日前 主动入境回国,回国前需提前7天通过电话、邮箱或亲属向乡镇社区、户籍地公安机关、户籍地派出所联系报备。
三、那坡籍境外涉赌诈人员回国后应尽快到户籍地公安机关投案自首。如实供述自己违法犯罪行为的,可以依法从轻或者减轻处罚;情节较轻的,可以依法免于处罚。拒不入境回国投案自首的,公安机关将依法严惩。
四、那坡籍境外涉赌诈人员要充分认清柬埔寨、缅北地区社会治安的形势严峻复杂,滞留人员极易沦为网络赌博、电信诈骗等违法犯罪的“帮凶”,更有可能成为绑架、贩卖人口、非法拘禁、强迫劳役、强迫卖淫等不法侵害的直接受害者,生命财产安全无法得到保障。那坡公安提醒那坡籍境外涉赌诈人员密切关注当地社会治安状况,加强自我安全保护,主动入境回国。如遇紧急情况,应及时报警并与驻当地大使馆联系寻求帮助。
五、那坡籍境外涉赌诈人员有检举、揭发他人犯罪行为,经查证属实的,以及提供重要线索,从而得以侦破其他案件;或者有积极协助公安机关抓获其他在逃人员等立功表现的,可以依法从轻或者减轻处罚。
六、任何单位、组织和个人不得为滞留柬埔寨、阿联酋、金三角以及缅北人员提供隐蔽处所、财物、交通工具或为其通风报信、作假证明包庇,以及提供其他便利条件帮助其逃匿,构成犯罪的,将依法追究刑事责任。
七、欢迎广大人民群众踊跃举报,提供在柬埔寨、阿联酋、金三角以及缅北地区那坡籍人员线索,公安机关将对举报人身份信息予以保密。
八、对于非法滞留东南亚其他国家、地区的那坡籍人员的劝返工作,参照上述政策执行。
特此通告
联系方式:0776-6805844、110
刑事侦查大队:赵警官 19176080161
周警官 19176080166
附:那坡籍拒不回国、失联的滞留柬埔寨以及缅北人员名单6人
那坡县公安局
2023年2月13日
# 人员名单#
滞留柬埔寨人员

黄艳玲
4526272001XXXX0920
广西那坡县德隆乡团结村上劳屯

黄爱连
4526271999XXXX094X
广西那坡县德隆乡团结村上劳屯

黄绍殷
4526271998XXXX0714
广西那坡县坡荷乡果巴村德个屯
滞留缅甸人员

李旺兵
4526271972XXXX0056
广西那坡县城厢镇念甲村坡桑屯
田红登
4526271983XXXX0039
广西那坡县城厢镇念甲村坡桑屯
黄日富
4526271995XXXX0316
广西那坡县龙合乡共合村达近屯
田东县公安局关于敦促田东籍非法滞留缅北等境外从事涉诈涉赌等违法犯罪活动嫌疑人投案自首的通告
关于 敦促田东籍非法滞留缅北等境外从事涉诈涉赌等违法犯罪活动嫌疑人投案自首的通告
为坚决贯彻落实党中央、国务院的决策部署,严厉打击治理电信网络诈骗犯罪,整治跨境违法犯罪活动,切实保护人民群众生命财产安全,维护社会大局稳定,根据《中华人民共和国刑法》《中华人民共和国刑事诉讼法》《中华人民共和国治安管理处罚法》《中华人民共和国出境入境管理法》《反电信网络诈骗法》等相关法律规定,现对田东籍在缅北、柬埔寨、金三角、阿联酋等地区从事涉诈涉赌违法犯罪活动、非法出境人员以及目前仍滞留在缅北、柬埔寨、金三角、阿联酋从事涉诈涉赌违法犯罪活动的其他田东籍嫌疑人(以下统称为田东籍涉赌诈赴缅柬金阿嫌疑人) 实行集中劝返。
一、田东籍涉诈涉赌赴缅柬金阿嫌疑人家属自本通告发布之日起,应主动配合公安机关及时联系赴缅柬金阿人员尽快主动回国投案自首。
二、田东籍涉诈涉赌赴缅柬金阿嫌疑人务必于2023年2月28日前主动入境回国,回国前需提前7天通过电话、邮箱或亲属向乡镇社区、户籍地公安机关、户籍地派出所联系报备,并通过正规渠道回国。
三、田东籍涉诈涉赌赴缅柬金阿嫌疑人回国后应尽快到户籍地公安机关投案自首。如实供述自己违法犯罪行为的,可以依法从轻或者减轻处罚;情节较轻的,可以依法免于处罚。拒不入境回国投案自首的,公安机关将依法严惩。
四、田东籍涉诈涉赌赴缅柬金阿嫌疑人要充分认清缅北、柬埔寨、金三角、阿联酋等地区社会治安的形势严峻复杂,滞留人员极易沦为网络赌博、电信诈骗等违法犯罪的“帮凶”,更有可能成为绑架、贩卖人口、非法拘禁、强迫劳役、强迫卖淫等不法侵害的直接受害者,生命财产安全无法得到保障。田东公安提醒田东籍涉诈涉赌赴缅柬金阿嫌疑人要密切关注当地社会治安状况,加强自我安全保护,主动通过正规渠道入境回国。如遇紧急情况,应及时报警并与驻当地大使馆联系寻求帮助。
五、田东籍涉诈涉赌赴缅柬金阿嫌疑人有检举、揭发他人犯罪行为,经查证属实的,以及提供重要线索,从而得以侦破其他案件;或者有积极协助公安机关抓获其他在逃人员等立功表现的,可以依法从轻或者减轻处罚。
六、任何单位、组织和个人不得为滞留缅北、柬埔寨、金三角、阿联酋嫌疑人提供隐蔽处所、财物、交通工具或为其通风报信、作假证明包庇,以及提供其他便利条件帮助其逃匿,构成犯罪的,将依法追究刑事责任。
七、欢迎广大人民群众踊跃举报,提供在缅北、柬埔寨、金三角、阿联酋等地区田东籍人员线索,公安机关将对举报人身份信息予以保密。
八、对于非法滞留东南亚其他国家、地区的田东籍人员的劝返工作,参照上述政策执行。
九、本通告最终解释权由田东县打击治理电信网络新型违法犯罪工作联席会议办公室负责解释。
特此通告。
田东县打击治理电信网络新型
违法犯罪工作联席会议办公室
2023年2月12日
涉赌诈嫌疑人员名单

桂林警方:
敦促这397人投案自首
全州县公安局关于敦促333名“两卡”违法犯罪嫌疑人员投案自首的通告
关于敦促“两卡”违法犯罪嫌疑人员
投案自首的通告
为深入开展打击电信网络诈骗犯罪“断卡·清零”专项行动,坚决遏制电信网络诈骗犯罪多发高发态势,全力维护社会稳定和人民群众切身利益,全州县公安局现对333名全州籍涉“两卡”违法犯罪嫌疑人员发布通告如下:
一、本通告“两卡”违法犯罪嫌疑人员是指非法收购、出租、出售银行卡、银行账户、结算卡、第三方支付账户、手机卡、流量卡、物联网卡的违法犯罪嫌疑人员及利用本人银行卡、电话卡从事帮助信息网络犯罪活动的违法犯罪嫌疑人员。
二、限期投案自首。自本通告发布之日起,涉“两卡”违法犯罪嫌疑人员接到通告后,应当立即停止一切违法犯罪行为,于2023年2月28日前到户籍地派出所投案自首,对拒不投案自首或继续实施犯罪行为的,公安机关将依法严厉打击。
三、自首从宽。对于主动投案,如实供述自己罪行的,可依法从轻或者减轻处罚;犯罪情节较轻的,可依法免除处罚;拒不投案自首的,公安机关将依法严惩。
四、投案要求。涉“两卡”违法犯罪嫌疑人员携带本人身份证、手机、银行卡、电话卡等作案工具到户籍地派出所进行投案并如实供述犯罪情况。
五、任何单位、组织和个人不得为从事电信网络诈骗违法犯罪人员提供隐藏处所、财物、交通工具。为其通风报信、作假证明包庇或者提供其他便利条件帮助其逃匿,涉嫌犯罪的,将依法追究刑事责任。
六、欢迎广大群众积极检举揭发电信网络诈骗违法犯罪及其相关违法犯罪线索。对举报线索查证属实的,公安机关将给予相应奖励,并严格为举报人保密;对恶意举报、诬告陷害他人的,将依法追究法律责任。公安机关将严格保护举报人,对举报人进行报复的,依法从严、从重惩处。
举报电话:110
特此通告。
全州县打击治理电信网络新型违法
犯罪工作局际联席会议办公室
2023年2月14日
全州县涉“两卡”违法犯罪
嫌疑人员名单

龙胜公安局关于督促非法滞留境外从事违法犯罪龙胜籍人员回国以及涉“两卡”违法人员主动投案自首的通告
关于 督促非法滞留缅北、金三角、
柬埔寨等 国家和地区 从事违法犯罪
龙 胜籍人员回国的通告
为坚决贯彻落实党中央、国务院的决策部署,严厉打击治理电信网络诈骗犯罪,整治跨境违法犯罪活动,切实保护人民群众生命财产安全,维护社会大局稳定,根据《中华人民共和国刑法》《中华人民共和国刑事诉讼法》《中华人民共和国治安管理处罚法》《中华人民共和国出境入境管理法》《反电信网络诈骗法》等相关法律规定,现对在缅北、金三角、柬埔寨地区从事违法犯罪活动、非法出境人员以及目前仍非法滞留境外的户籍为龙胜各族自治县人员实行集中劝返,通告如下:
一、本通告所称电信网络诈骗等违法犯罪活动包括:
(一)直接从事电信网络诈骗活动的。
(二)为他人实施违法犯罪活动出借、出租、出售银行卡、手机卡、微信、QQ等通讯工具、第三方支付工具的。
(三)偷越国(边)境或组织、运送违法犯罪嫌疑人,偷越国(边)境的。
(四)实施帮助信息网络犯罪活动、非法利用信息网络等非法活动或以其他方式帮助信息网络诈骗的。
二、目前,仍非法滞留境外的违法犯罪嫌疑人,自本通告发布之日起至2023年4月30日 ,主动联系户籍地辖区派出所或刑侦大队的;委托他人代为投案或者以信函、电话、电子邮件等方式投案,本人随后到案的;在亲友的规劝、陪同下投案的,或亲友主动报案后将违法犯罪嫌疑人送来投案的,视为自动投案。
三、自动投案可视情节依法采取非羁押性强制措施,并依法从轻或减轻处罚;情节较轻的可以免除处罚。违法犯罪嫌疑人有以下行为的,可依法从轻或减轻处罚:
(一)有检举揭发他人犯罪行为,提供其他重要线索,得以侦破其他案件的。
(二)积极协助司法机关抓获其他犯罪嫌疑人的。
(三)提供滞留从事违法犯罪活动的人员名单且查证属实的。
(四)有重大立功表现的。
四、仍然非法滞留境外从事违法犯罪活动人员要认清形势,珍惜机会,尽快投案自首,争取从宽处理。在规定期限内拒不投案自首的将从严惩处,依法采取强制措施。
五、回国自动投案人员必须严格遵守国家疫情管控规定,禁止未经口岸疫情防控隔离偷渡回国。对擅自闯关、偷越国(边)境回国的人员,将依法从重追究刑事责任。
六、任何单位、组织和个人为非法滞留境外违法犯罪嫌疑人提供隐藏处所、财物、交通工具、通风报信、作假证明包庇,或者提供其他便利条件帮助其逃避处罚的,将依法追究法律责任。
七、鼓励广大人民群众积极举报、控告违法犯罪线索,凡向公安机关检举揭发违法犯罪线索的,公安机关将严格保密并依法予以保护。对威胁、报复、恐吓举报人、控告人的,将依法严惩。
本通告自发布之日起实施。
举报电话
刑侦大队:7514710
龙胜镇派出所:7512211
龙脊派出所:7582221
泗水派出所:7458013
江底派出所:7481110
马堤派出所:7450241
伟江派出所:7459666
乐江派出所:7453412
平等派出所:7455278
瓢里派出所:7452117
三门派出所:7432251
龙胜各族自治县公安局
2023年2月13日

龙胜各族自治县公安局
关于敦促涉“两卡”违法人员主动
投案自首的通告
为深入开展桂林市公安机关打击电信网络诈骗犯罪“断卡·清零”专项行动,坚决遏制电信网络诈骗犯罪多发高发态势,全力维护社会稳定和人民群众切身利益。龙胜各族自治县公安局现对第一批31名涉“两卡”违法人员(名单附后)发布通告:
一、本通告“两卡”违法犯罪嫌疑人员是指非法收购、出租、出售银行卡、银行账户、结算卡、第三方支付账户、手机卡、流量卡、物联网卡的违法犯罪嫌疑人员及利用本人银行卡、电话卡从事帮助信息网络犯罪活动的违法犯罪嫌疑人员。
二、限期投案自首。自本通告发布之日起,涉“两卡”违法人员接到通告后,应当立即停止一切违法犯罪行为,于2023年4月30日 前到户籍地派出所投案自首,对拒不投案自首或继续实施犯罪行为的,公安机关将依法严厉打击。
三、自首从宽。对于主动投案,如实供述自己罪行的,可依法从轻或者减轻处罚;犯罪情节较轻的,可依法免除处罚;拒不投案自首的,公安机关将依法严惩。
四、投案要求。违法人员携带本人身份证、手机、银行卡、电话卡等作案工具到户籍地派出所进行投案并如实供述犯罪情况。
五、任何单位、组织和个人不得为从事电信网络诈骗违法犯罪人员提供隐藏处所、财物、交通工具。为其通风报信、作假证明包庇或者提供其他便利条件帮助其逃匿,涉嫌犯罪的,将依法追究刑事责任。
五、任何单位、组织和个人不得为从事电信网络诈骗违法犯罪人员提供隐藏处所、财物、交通工具。为其通风报信、作假证明包庇或者提供其他便利条件帮助其逃匿,涉嫌犯罪的,将依法追究刑事责任。
六、欢迎广大群众积极检举揭发电信网络诈骗违法犯罪及其相关违法犯罪线索。对举报线索查证属实的,公安机关将给予相应奖励,并严格为举报人保密;对恶意举报、诬告陷害他人的,将依法追究法律责任。
公安机关将严格保护举报人,对举报人进行报复的,依法从严、从重惩处。
本通告自发布之日起实施。
举报电话
刑侦大队:7514710
龙胜镇派出所:7512211
龙脊派出所:7582221
泗水派出所:7458013
江底派出所:7481110
马堤派出所:7450241
伟江派出所:7459666
乐江派出所:7453412
平等派出所:7455278
瓢里派出所:7452117
三门派出所:7432251
龙胜各族自治县公安局
2023年2月13日
平乐县公安局关于督促“两卡”违法犯罪人员投案自首的通告
关于督促“两卡”违法犯罪人员
投案自首的通告(二)
电信网络诈骗犯罪是严重影响人民群众合法权益、破坏社会和谐稳定的社会公害,必须坚决依法严惩。为严厉打击整治电信网络诈骗非法收购、出租、出售“两卡”违法犯罪活动,保护人民群众生命财产安全,维护社会治安秩序稳定,根据《中华人民共和国刑法》、《中华人民共和国刑事诉讼法》、《中华人民共和国治安管理处罚法》等有关法律规定,现对我县涉“两卡”违法犯罪人员22人(以下统称“两卡”人员)发布通告如下:
一、本通告“两卡”违法犯罪人员是指非法收购、出租、出售银行卡(信用卡)银行账户(对公账户)、结算卡、第三方支付账户、手机卡、流量卡、物联网卡的违法犯罪人员。
二、限期投案自首。“两卡”违法犯罪人员必须于2023年4月1日前到户籍地派出所投案自首。对2023年4月1日前拒不到公安机关投案自首的,公安机关将采取一切必要的侦查措施将其缉拿归案,并依法从严从重处理。
三、自首从宽。自本通告发布之日起至2023年4月1日前,“两卡”人员主动到户籍地派出所投案自首的,公安机关将依据宽严相济的刑事司法政策进行处理。对主动投案并如实供述犯罪事实的,可视情节采取非羁押性强制措施,并依法从轻或减轻处罚,情节轻微的依法免除处罚。
四、严禁违法提供便利条件。任何单位、组织或个人不得为涉“两卡”违法犯罪人员提供隐蔽处所、财物、交通工具,为其通风报信或作假证明包庇,或者提供其他便利条件帮助其逃匿。经查证属实,构成犯罪的,将依法追究刑事责任。
五、对拒不到公安机关投案自首的,公安机关将依法冻结其名下及与其交易异常的银行账户、微信、支付宝账号,暂停手机通讯,同时党委、政府取消其本人及其直系亲属在我县一切政策性优惠、福利、补助等。其本人及直系亲属在办理入团、入党、参军、考录公务员、考聘事业单位、就业等政审时一律从严把关,原则上不予通过。
欢迎广大人民群众积极举报违法犯罪线索,凡向公安机关检举揭发违法犯罪线索经查证属实的,将给予奖励,并严格保密;对报复、威胁、恐吓举报人的,将依法从严从重处罚,构成刑事犯罪的,将依法严厉打击。(举报电话:110 0773-7895987)
本通告自发布之日起施行。
平乐县公安局
2023年2月14日
名单如下

陆川警方:
敦促这92人投案自首
为坚决贯彻落实党中央、国务院的决策部署,严厉打击治理电信网络诈骗犯罪,整治跨境违法犯罪活动,切实保护人民群众生命财产安全,维护社会大局稳定,根据《中华人民共和国刑法》《中华人民共和国刑事诉讼法》《中华人民共和国治安管理处罚法》《中华人民共和国出境入境管理法》《反电信网络诈骗法》等相关法律规定,现对陆川籍在缅北、柬埔寨、金三角、阿联酋等地区从事违法犯罪活动、非法出境人员以及目前仍滞留在缅北、柬埔寨、金三角、阿联酋等地区的涉赌诈陆川籍人员(以下统称为陆川籍涉赌诈赴境外人员) 实行集中劝返。
一、陆川籍涉赌诈赴境外人员家属自本通告发布之日起,应主动配合公安机关及时联系涉赌诈赴境外人员尽快回国接受调查。
二、陆川籍涉赌诈赴境外人员务必于2023年2月28日前主动入境回国,回国前需提前7天通过电话、邮箱或亲属向乡镇社区、户籍地公安机关、户籍地派出所联系报备,并通过正规渠道回国。
三、陆川籍涉赌诈赴境外人员回国后应尽快到户籍地公安机关投案自首。如实供述自己违法犯罪行为的,可以依法从轻或者减轻处罚;情节较轻的,可以依法免予处罚。拒不入境回国投案自首的,公安机关将依法严惩。
四、陆川籍涉赌诈赴境外人员要充分认清境外社会治安的形势严峻复杂,滞留人员极易沦为网络赌博、电信诈骗等违法犯罪的“帮凶”,更有可能成为绑架、贩卖人口、非法拘禁、强迫劳役、强迫卖淫等不法侵害的直接受害者,生命财产安全无法得到保障。请陆川籍涉赌诈赴境外人员密切关注当地社会治安状况,加强自我安全保护,主动通过正规渠道入境回国。如遇紧急情况,应及时报警并与驻当地大使馆联系寻求帮助。
五、陆川籍涉赌诈赴境外人员有检举、揭发他人犯罪行为,经查证属实的,以及提供重要线索,从而得以侦破其他案件;或者有积极协助公安机关抓获其他在逃人员等立功表现的,可以依法从轻或者减轻处罚。
六、任何单位、组织和个人不得为滞留境外涉赌诈人员提供隐蔽处所、财物、交通工具或为其通风报信、作假证明包庇,以及提供其他便利条件帮助其逃匿,构成犯罪的,将依法追究刑事责任。
七、欢迎广大人民群众踊跃举报,提供在缅北、柬埔寨、金三角、阿联酋等地区涉赌诈陆川籍人员线索,公安机关将对举报人身份信息予以保密。
八、对于非法滞留境外地区的陆川籍人员的劝返工作,参照上述政策执行。
九、本通告最终解释权由陆川县打击治理电信网络新型违法犯罪工作联席会议办公室负责解释。
特此通告。
陆川县打击治理电信网络新
型违法犯罪工作联席会议办公室
2023年2月14日
附名单:



来源:广西新闻频道综合贺州警方、右江公安、德保公安、凌云警事、那坡县公安局、田东公安、平安全州警讯、龙胜公安、平安平乐、陆川公安
原标题:《或将影响本人及直系亲属!这720名广西人,警方劝你们尽快投案自首》